Professor Zhou Tieli Published a Paper in the High-level International Journal “Drug Resistance Updates" to Revealnovel Mechanism of Bacterial Drug Resistance


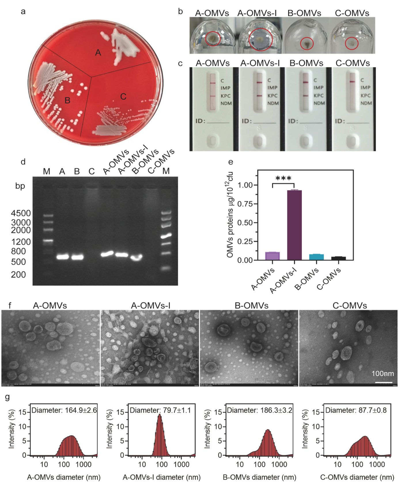
Recently, Prof. Zhou Tieli's research team from the Department of Clinical Laboratory in the First Affiliated Hospital of Wenzhou Medical University has published a research paper titled "Carbapenemase-loaded outer membrane vesicles protect Pseudomonas aeruginosa by degrading imipenem and promoting mutation of antimicrobial resistance gene" in the high-level international journal Drug Resistance Updates (SCI Q1 TOP, impact factor 22.841 in 2021), elucidating the new mechanism of bacterial drug resistance. The study revealed the specific mechanism by which carbapenem-resistant Klebsiella pneumoniae induced drug-resistant mutations in Pseudomonas aeruginosa through loading KPC enzymes in outer membrane vesicles (OMVs), providing a new perspective for understanding bacterial drug resistance evolution. Zhang Xiaotuan, a doctoral student from Wenzhou Medical University in 2021, is the first author of the paper, and Prof. Zhou Tieli and Dr. Ye Jianzhong are the co-corresponding authors.
Bacterial resistance is one of the major concerns globally, and the emergence of multidrug-resistant bacteria poses a serious threat to human health and the development of global medical and healthcare industries. Currently, studies on the mechanisms of bacterial resistance mainly focused on a single bacterial species, and limited researches clarified contributions of bacterial interactions among species to resistance evolution. This study found that carbapenem-resistant Klebsiella pneumoniae can load KPC enzymes into OMVs, and degraded carbapenems such as imipenem to sub-inhibitory concentrations in vivo and in vitro, inducing mutations in the outer membrane porin protein-coding gene OprD of Pseudomonas aeruginosa, ultimately leading to the evolution of resistance to carbapenems in Pseudomonas aeruginosa.
This study confirmed that during short-term treatment with imipenem, OMV-mediated transfer of resistance genes between bacteria is not always necessary for resistance evolution, and resistant bacteria in mixed infections could provide shelter for susceptive strains through functional OMVs. On the other hand, OMVs could degrade imipenem through the hydrolytic enzymes, exposing susceptive strains to sub-inhibitory concentrations of imipenem, which is often a key factor in bacterial evolution towards resistance. This study provides a new view on understanding resistance evolution from the perspective of bacterial interactions between species and has important implications for guiding rational use of antibiotics in clinical practice.
Prof. Zhou's team has been focusing on drug resistance mechanisms, and epidemiological characteristics of common nosocomial pathogens for more than 30 years, aiming to provide therapeutic targets and theoretical basis for subsequent new treatment strategies for clinical pathogenic microorganisms. Prof. Zhou has published more than 130 papers as first/corresponding authors in domestic and foreign professional journals, and has been funded more than 20 research projects such as the National Natural Science Foundation of China, Zhejiang Natural Science Foundation, provincial and municipal major scientific and technological projects. She has won 5 provincial and municipal scientific and technological progress awards for their research projects, 7 national invention patents, and edited or contributed to 6 and 9 books, respectively.
In recent years, the Department of Clinical Laboratory of our hospital has attached great importance to discipline construction and displayed its strengths and characteristics. Currently, they are approved to establish the Key Laboratory of Clinical Laboratory Diagnosis and Translational Research of Zhejiang Province, and are involved in the research of the third batch of major disease diagnosis and treatment technology research centers in Zhejiang Province (Intelligent Diagnosis and Molecular Technology Diagnosis and Treatment Center for Tumors) as a major cooperative unit. In 2022, it ranked third in the national impact factor ranking of medical laboratory science papers in China. The publication of this paper is one of the landmark achievements of Department of Clinical Laboratory in strengthening discipline construction over the years. They will continue to work hard and achieve greater success in the future.